您现在的位置: 首页 > 政务公开 > 政府文件>> 正文内容

连南瑶族自治县人民政府关于印发《连南瑶族自治县2023年中央农业经营主体能力提升资金—农业社会化服务项目实施方案》的通知

时间: 来源:县政府办公室 访问量:- 【字体:

连南瑶族自治县人民政府关于印发《连南瑶族自治2023年中央农业

经营主体能力提升资金农业社会化服务项目

实施方案的通知

南府函〔2023305

 

各镇人民政府,县直各有关单位:

  经县人民政府同意,现将《连南瑶族自治县2023年中央农业经营主体能力提升资金—农业社会化服务项目实施方案》现印发给你们,请认真组织实施。实施过程中遇到的问题,请径向县农业农村局反映。

 

 

 

 连南瑶族自治县人民政府

2023年12月15日

 

 

连南瑶族自治2023年中央农业经营主体

能力提升资金农业社会化服务

项目实施方案

 

  根据广东省农业农村厅《关于印发<关于加快发展广东农业社会化服务的指导意见>的通知》(粤农农〔2021〕270)关于印发<2023年中央农业经营主体能力提升资金农业社会化服务项目实施方案>的通知》(粤农农计〔2023〕57号)《农业经营主体能力提升资金管理办法》和清远市农业农村局《关于下达2023年中央农业经营主体能力提升资金—农业社会化服务项目任务清单的通知》《清远市财政局关于下达2023年农业经营主体能力提升资金(第二批)的通知》(清财农〔2023〕55号)等文件精神,推动农业生产社会化服务项目实施结合我县实际,制定连南瑶族自治2023年中央农业经营主体能力提升资金—农业社会化服务项目实施方案。

  一、指导思想

  健全农业专业化社会化服务体系,发展多种形式适度规模经营,以农业专业化社会化服务组织培育为重点,发展以农业生产托管为主的农业社会化服务,补齐农业生产薄弱环节和全产业链发展短板,促进小农户与现代农业有机衔接,以聚焦农业生产薄弱环节和服务小农户为重点,创新服务机制,加强组织协调,推动服务需求和服务资源整合,以习近平新时代中国特色社会主义思想为指导,深入学习贯彻党的十大精神,以推动农业高质量发展为主题,推动农业社会化服务规模化、专业化、标准化、数字化和绿色化发展为全面推进乡村振兴、加快农业农村现代化提供有力支持。

  二、目标任务

  项目主要任务是探索形成可推广、可复制的生产托管服务模式和运行机制,搭建现代农业经营服务体系,保障粮食安全和重要农产品有效供给。突出以小农户为主要服务对象,聚焦粮食作物生产的关键环节,大力推广农业社会化服务,有效促进农业增效农民增收,有力推动服务规模经营和农业绿色发展,促进小农户与现代农业有机衔接。重点推进以下任务落实:一是农业生产托管服务面积大幅增加;二是生产托管服务组织服务能力显著增强,重点培育一批具备全程托管能力的服务组织;三是搭建县镇村三级协办体系;四是探索一批可推广、可复制的典型模式;五是推广运用粤农服平台;六是培育农业生产服务联盟或行业协会,推动农业生产服务标准化、规范化发展。

  2023年清远市下达连南瑶族自治县中央农业经营主体能力提升资金——农业社会化服务项目补助资金54万元。全县完成实施农业生产全程托管服务任务面积不少于0.9万亩;服务小农户面积或资金占比达60%以上。任务面积核算按照综合托管系数进行,对耕、种、防、收各环节面积加权计算得出,计算公式为A=0.36A1+0.27A2+0.1A3+0.27A4,其中A为生产托管服务面积,A1、A2、A3、A4分别为耕、种、防、收各环节托管服务面积;不属于耕种防收的服务环节托管系数,可根据该环节托管服务费用占该作物全程托管费用比例计算。

  三、服务主体与服务对象

  (一)服务主体。服务主体是指能够有效提供稳定农业生产服务的村集体经济组织、农民合作社、家庭农场或农业服务公司等服务组织。服务主体原则上是进入2022年连南瑶族自治县农业生产托管服务组织名录库的服务组织,自愿申请承担项目,并经县农业农村局公开遴选确定的方可参加农业生产社会化服务补助项目实施。服务主体参加农业生产社会化服务补助项目的耕、种、防、收的机械设备尽量安装GPS,服务面积按GPS核算;无人机统防统治数据由服务主体要求无人机生产厂家提供。

  (二)服务对象。服务对象以从事水稻、玉米等粮食作物生产的小农户及规模经营主体(种植大户、家庭农场、农民合作社、农业企业等)为主;重点面向小农户提供服务,项目实施安排服务小农户的补助资金或面积,占比应高于60%。(参照有关标准,结合连南瑶族自治县实际,粮食作物种植面积30亩<含30亩>以下为小农户)

  四、项目补助作物实施范围补助对象

  (一)补助作物。生产托管服务补助以水稻、玉米、马铃薯、甘薯等粮食作物为主,经济作物为辅。结合我县实际,主要支持大宗农产品粮食作物生产环节的社会化服务,保障粮食安全和重要农产品有效供给,重点补助水稻粮食作物生产全程托管服务,在全县7个镇实施水稻生产全程托管服务面积不少于0.9万亩,重点面向小农户提供托管服务,项目实施服务小农户的补助资金或面积,占比应高于60%。水稻粮食作物生产托管服务环节(包含但不限于耕整地、育秧、插秧、统防统治、收割、烘干等环节),补助环节以解决我县水稻生产存在的关键环节问题,重点选取1-3个关键薄弱环节集中进行补助,只做一个成熟环节不得补助。根据各镇水稻播种面积,现分解到各镇完成全程托管服务面积如下:

连南瑶族自治县2023年农业生产社会化服务项目任务明细表





单位:亩

序号

县、镇

水稻播种

面积

全程托管面积

其中:小农户托管面积

备注

1

连南瑶族自治县

62126

9000

5400


2

大麦山镇

7975

800

480


3

寨岗镇

25672

2200

1320


4

三排镇

7648

800

480


5

三江镇

9883

2000

1200


6

涡水镇

1628

200

120


7

大坪镇

5802

2000

1200


8

香坪镇

3518

1000

600


  (二)补助对象。补助对象为农业生产服务主体及接受农业生产托管服务小农户和规模经营主体。服务主体原则上是进入2022年连南瑶族自治县农业生产托管服务组织名录库的服务组织,自愿申请承担项目,并经县农业农村局公开遴选确定的;小农户和规模经营主体为从事水稻、玉米等粮食作物生产的服务对象,并自愿参与农业社会化服务补助项目,重点面向小农户提供托管服务。享受补贴的服务组织需满足以下条件:服务地块只统计集中连片,丘陵山区只统计集中连片15亩以上服务或整村推进的服务地块,服务质量达到行业服务标准以上,服务对象满意度在90%以上。

  五、项目补助环节、标准、方式、程序

  (一)补助环节。鼓励农业生产服务组织开展水稻生产种植环节全程托管服务,连南山区县梯田多补助环节以多环节为主(包含但不限于耕整地、育秧、插秧、统防统治、收割、烘干等环节);重点选取育插秧、统防统治等二个关键薄弱环节集中进行补助,只做一个成熟环节(耕整地或收割)不得补助。经营主体或服务组织为自身流转的土地提供作业服务的不纳入补助范围。

  (二)补助标准

  根据《农业农村部农村合作经济指导司关于进一步规范实施农业生产社会化服务项目任务的通知》(农(经综)函〔2022〕59号)文件有关规定:“项目任务实施县要根据自身条件,认真研究制定具体补助方式和运行机制,面向小农户开展的服务,补助资金可以补服务主体,也可以补农户,坚持让小农户最终受益对贫困地区、丘陵山区,原则上财政补助占服务价格的比例不超过40%,单季作物亩均各关键环节补助总量不超过130元服务小农户农业生产社会化服务补助资金或面积,占比应高于60%;对接受服务的单个规模经营主体每年享受项目任务补助的资金总量上限为10万元,防止政策垒大户。支持村两委、集体经济组织、农民合作社发挥作用,组织推进小农户通过合作或联合实现耕地集中连片,统一开展农业生产托管,统一接受耕、种、防、收等生产服务,发展服务带动型规模经营。

  连南瑶族自治县实施2023年农业社会化服务项目中央财政资金54万元实施农业生产全程托管服务任务面积不少于0.9万亩;服务小农户面积或资金占比达60%以上重点支持育秧、机插秧、统防统治、烘干等薄弱环节的农业生产托管服务。确定我县单季作物农业生产服务亩均各关键环节补助总量为60元服务组织与服务对象补助资金补助比例:服务组织占40%,小农户占60%规模经营主体补助资金标准按小农户补助标准60%计算,对接受服务的单个规模经营主体每年享受项目补助的资金总量上限为6万元。参与项目小农户的补助资金通过“一卡通”方式直接补到接受服务农户账户上。

  1.具体补助标准如下:

  (1)单季水稻作物生产周期内同一地块实施3个及以上环节(包含但不限于耕整地、育秧、插秧、统防统治、收割、烘干等环节)托管服务的,每亩补助60元

  (2)对单个薄弱环节开展机械化服务的补助标准

  插秧(含育秧):每亩补助30元;

  无人机统防统治:每亩次补助5元。

  2.服务价格:服务组织为农户提供的农业生产托管服务价格,由供需双方按照市场机制协商确定,补助标准不影响服务价格形成,不干扰农业生产服务市场正常运行。

  3.补助资金不得出现以下情形。(1)不得将补助资金用于购置设施装备、安装作业监测终端、建设信息化平台、列支工作经费和培训经费、发放普惠性补贴等非服务性环节。(2)不得将经营主体或服务主体为自身流转的土地提供作业服务纳入补助范围。(3)两家及以上经营主体或服务主体不得通过相互提供交叉作业服务获取补助资金。(4)不得受理以中介机构名义直接代理申报的资金项目,不得将财政补助资金用于支付中介费用。(5)其他不符合项目任务补助资金使用方向要求的情形。

  (三)补助方式和程序

  1.补助方式:补助资金采取先服务后补助方式,根据服务组织与服务对象签订的服务合同,以实际完成作业量计算面积发放财政补助金额。对生产托管服务组织分批验收,在服务主体完成每造服务后及时验收,验收合格后拨付补助资金。在2023年项目资金正式下达前,经农业农村部门遴选确定的服务组织,按项目实施要求在2023年实施的托管面积,可纳入补助范围。

  2.补助程序:

  (1)申报:当造服务完成后,服务主体如实填写服务情况表,并附服务合同、服务对象承诺书,作业轨迹或作业记录、支付记录,村级公示图片,补助资金结算表,补助资金分配表等材料上报县农业农村局。服务主体需对服务情况真实性负责。

  (2)审核:县农业农村局及时组织人员对服务面积汇总、核查。一是对小农户服务面积是否达到60%进行核查,不达标的不予补助;二是对服务面积进行核查,严格核查服务环节(耕、种、防、收等)地块、面积是否一致,单个环节的核查数据是否重复;三是对服务对象进行抽查,抽查比例不低于5%,抽查社会化服务的真实性、满意度。差错率超过15%的不予补助,差错率在10-15%的按80%进行补助,差错率在5-10%的按90%补助。核查后的补助面积及金额经县人民政府信息网公示无异议后按规定拨付补助资金。

  (3)拨付:由县农业农村局将补助资金的60%先行通过对公账户拨付到服务主体,服务主体通过“一卡通”将补助款发放到服务农户手中;服务主体凭银行打款回单拨付剩余40%补助款项。

  六、项目实施步骤

  (一)遴选服务主体

  1.遴选对象

  遴选对象为具备一定生产托管服务资源、有专职运营团队、年度服务能力在1000亩以上的村集体经济组织、农民合作社、家庭农场或农业服务公司等服务组织(面积按照综合托管系数进行计算)。原则上遴选对象是进入2022年连南瑶族自治县农业生产托管服务组织名录库的服务组织。

  2.遴选数量:根据广东省农业农村厅《关于印发<2023年中央农业经营主体能力提升资金——农业社会化服务项目实施方案》的通知>(粤农农计〔2023〕57号)文件要求,向社会公开遴选连南瑶族自治县2023年农业生产社会化服务项目实施主体4个。

  3.服务主体遴选要具备条件要求

  1)在清远市范围内成立或注册,并具有独立承担民事责任能力的农业服务组织(提供营业执照等证明文件);

  2)服务组织具有与服务相匹配的办公场所及必备的办公设施,能满足日常工作的需要,财务管理规范,健全的财务会计制度和具有良好的商业信誉[提供报名截止日前6个月以上财务报告(表)或基本开户银行出具的银行资信证明,其他组织或自然人可提供银行出具的资信证明]

  3)具有履行合同所必需的设备和专业技术能力,有一定的农业生产社会化服务经验,原则上从事农业社会化服务2年以上,在农民群众中享有良好的信誉,其所提供的服务在质量和价格方面受到服务对象的认可和好评,社会反映效果良好,无重大安全责任事故;

  4)依法纳税(提供相关纳税凭证,如依法免税的应提供相应文件证明);

  5)遴选截止报名时间前三年内,在经营活动中没有重大违法记录(提供书面声明);

  6)同意在连南瑶族自治县农业农村局指导下承担农业生产社会化服务任务,积极配合相关部门和单位的检查、审核和监督;

  7)符合法律、行政法规规定的其他条件。

  4.遴选程序

  1)发布公开遴选公告

  连南瑶族自治县农业农村局在县人民政府公众网发布公开遴选连南瑶族自治县2023年度农业生产社会化服务项目服务主体的公告。

  2)自愿申报

  采用现场报名方式,符合报名条件的服务主体按要求提供以下申报材料(加盖公章,复印件须提供原件核对无误后提交):

  a.营业执照、法定代表人证明书、法人身份证等复印件和法定代表人授权委托书原件、被授权人身份证复印件(法定代表人亲自报名的,无需提供授权委托等资料);

  b.遴选服务主体的财务报表或资信证明(服务主体征信报告及法人代表个人征信报告),纳税凭证或相应文件证明

  c.近三年在经营活动中没有重大违法记录的书面声明;

  d.服务主体技术力量佐证材料,服务团队名单;

  e.社会化服务质量及业绩材料,反映办公、生产、经营场面情况的照片材料;

  f.办公场地租赁合同或购买协议、自有等材料;

  g.获得荣誉证书等其他能增加竞争力的材料(有则提供);

  h.相关管理制度等材料;

  3)遴选

  由县农业农村局组织专家组对申报组织进行评审,经县农业农村局党组研究同意后择优确定2023年农业生产社会化服务项目服务主体。

  4)公示

  遴选结果将在县人民政府公众网进行公示,公示期限为七个工作日。公示无异议或异议不成立的,由县农业农村局向入选的服务主体发送遴选确认书。

  (二)生产托管项目实施

  连南瑶族自治县农业生产托管服务中心开展服务资源和需求调研(填写农业生产托管服务需求表),制定符合当地实际的服务标准、服务规范和标准服务合同文本等规范性制度,指导农业服务主体规范开展农业社会化服务。

  1.签订服务合同。由服务对象根据服务需求与服务组织签订服务合同或依托粤农服平台生成服务订单,与服务组织签订服务合同,服务合同应包含服务价格、服务地块位置、服务面积、服务内容、作业时间等内容。

  2.提供作业服务。服务主体按照服务合同要求提供相关服务,并将轨迹、照片等佐证材料保存。

  3.服务对象验收确认。服务主体完成服务后,服务对象依据服务实施情况对服务情况进行验收确认。

  4.项目检查验收。服务主体实施完成每造托管服务后,县级农业农村局可会同相关部门,也可委托第三方对项目实施情况进行验收。对托管服务的验收,以地块信息、服务合同、作业轨迹、支付记录等材料为主要依据。

  a.项目验收方式。项目验收由县成立项目验收组实施或委托第三方实施,项目验收组协调当地镇、村派员一同参与项目验收工作。

  b.项目验收流程。项目在每造服务环节结束后组织一次验收,由农业农村局项目验收组或委托第三方机构根据验收资料清单组织项目验收。验收由农业农村部门下发验收通知,通知应明确验收时间、形式、内容和服务组织需准备的相关验收材料,服务组织在验收通知要求的时间内填写验收申请表和项目实施报告,填写完整服务面积、环节等内容,并梳理服务合同(粤农服或纸质版)、服务轨迹、服务图片、支付记录等证明材料准备验收。项目通过验收后,由验收组出具项目验收报告。

  c.项目验收要求。验收包括对项目投入情况、项目实施管理情况、项目任务完成情况和项目成效进行评价,主要查验服务合同(粤农服平台合同或纸质合同)、服务真实性抽查、服务满意度调查和项目验收报告。查验服务资料主要核对服务面积、服务环节、作业时间、服务轨迹和相关佐证材料、交易记录等。服务真实性抽查主要对服务对象抽取5%进行现场核对或电话核实,确保服务真实性,如果存在弄虚作假情况立即取消服务主体验收资格。服务满意度调查主要结合真实性抽查,对服务对象进行调查,汇总反馈情况后由调查组签字确认。项目验收报告主要对项目实施的情况、效果进行总结分析。

项目验收需要资料清单

 

  d.补助资金拨付。经验收合格的项目,服务组织须按规定程序和要求及早提交资金拨付申请进行拨付资金。

  e.项目绩效评价。项目验收完成后开展绩效自评工作,填写项目绩效评价自评表,并根据绩效评价指标提供相关佐证材料,形成项目实施情况总结,报市农业农村局备案。

  七、保障措施工作要求

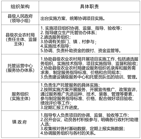
(一)强化组织领导。成立领导小组,领导小组由县分管领导任组长,县农业农村局、县财政局、各镇分管领导任成员,下设办公室、督导检查组、项目验收组。主要负责项目的规划和指导工作,制定实施方案、组织项目实施、项目验收、资金拨付、绩效评价等工作。建立服务主体名录管理制度,规范行业管理,研究探索农业社会化服务规程指引或服务标准;协调解决项目实施中遇到的困难和问题,保证项目按时完成。项目参与主体及职责如下:

 

  )加强组织培训。县农业农村部门组织项目服务组织、镇村干部、托管员进行项目实施培训,讲解项目相关政策和要求、粤农服平台的操作使用、服务标准规范和实施流程、镇村的具体任务等内容。

  (三)强化业务指导。县农业农村局加强对项目的指导,督促项目参与主体做好项目实施各项工作。确立生产托管运营中心承接主体,建立三级协办体系,摸清服务需求,建好服务主体名录库,提前遴选项目承接服务组织,推广运用粤农服平台,建立全程托管示范基地,培育生产托管服务联盟等。

  (四)强化督促检查。加强项目任务实施的定期调度和督促指导,及时掌握任务完成和资金使用情况;做好拟补助对象、资金安排等信息公示工作,广泛接受社会监督。加强日常监督管理,创新工作方式,确保财政资金规范安全高效使用。

  (五)强化宣传引导。利用新媒体、横幅、宣传册、微信群等多种宣传媒介,采取灵活多样的方式,加大政策宣传力度,充分调动镇村干部、服务主体、服务对象参与积极性,指导项目承接服务主体走村入户宣传生产托管政策,帮助农民算好托管账,以效益优势吸引农民选择托管经营方式。引导服务主体创新服务方式和服务机制,加强服务质量提升,推动制定行业服务标准。大力营造推进农业生产社会化服务的良好环境,鼓励引导广大农民和服务组织积极参与农业社会化服务。

 

  附1.连南瑶族自治县生产托管服务需求表(镇、村)

     2.连南瑶族自治县生产托管服务需求表(服务组织)

     3.连南瑶族自治县农业社会化服务作业收费标准及质量要求

     4.连南瑶族自治县农业生产社会化服务作业单

     5.连南瑶族自治县农业生产社会化服务对象承诺书(样本

     6.连南瑶族自治县农业生产社会化服务内容公示(附作业单)

     7.项目验收申请表(样表)

     8.连南瑶族自治县农业社会化服务补助资金分配表

     9.连南瑶族自治县农业生产社会化服务情况统计表(汇总)

     10.连南瑶族自治县农业生产社会化服务情况统计表(服务主体名称)


 

Baidu
map