广东省人民政府办公厅关于印发广东省贯彻落实国务院办公厅2022年政务公开工作要点分工方案的通知
广东省人民政府办公厅关于印发广东省
贯彻落实国务院办公厅2022年政务公开
工作要点分工方案的通知
粤府办〔2022〕17号
各地级以上市人民政府,省政府各部门、各直属机构:
《广东省贯彻落实国务院办公厅2022年政务公开工作要点分工方案》已经省人民政府同意,现印发给你们,请认真贯彻执行。
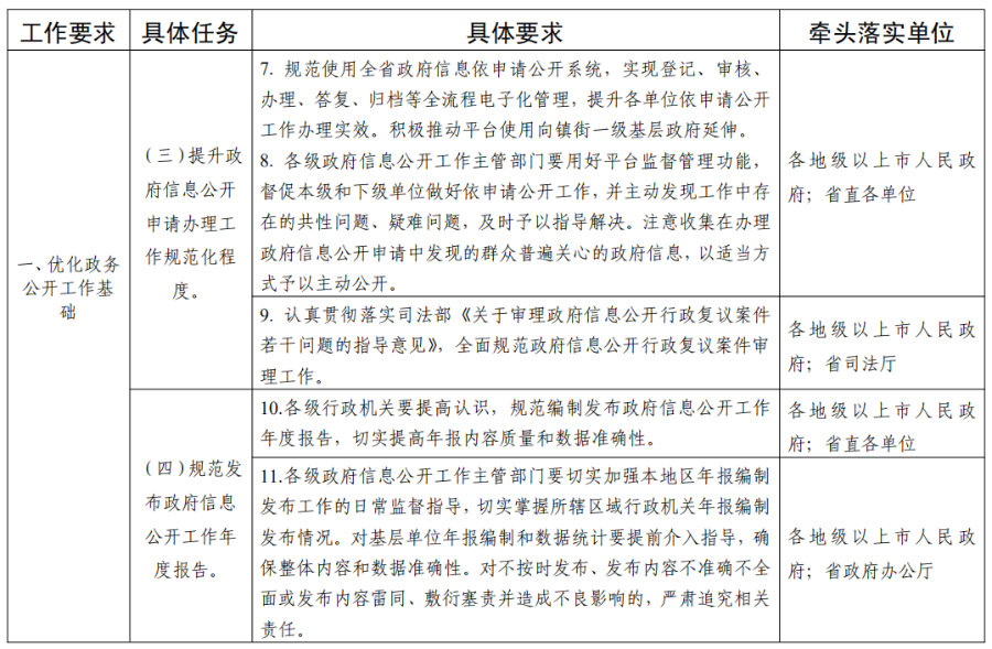
各地、各部门要坚持以习近平新时代中国特色社会主义思想为指导,全面贯彻党的十九大和十九届历次全会精神,坚持稳中求进工作总基调,加快转变政务公开职能,坚持以人民为中心,重点聚焦助力经济平稳健康发展和保持社会和谐稳定、提高政策公开质量、夯实公开工作基础等方面深化政务公开,充分发挥以公开促落实、强监管功能,促进政府决策和管理服务更加透明规范,助推我省奋力在全面建设社会主义现代化国家新征程中走在全国前列、创造新的辉煌,以优异成绩迎接党的二十大胜利召开。
各地、各部门要坚持全省政务公开工作一盘棋,始终围绕中心、服务大局,深入落实省委“1+1+9”工作部署,结合本地区本部门重点工作要求加快推动政务公开工作,建立本地区、本系统2022年政务公开工作重点任务台账,提出具体工作措施,明确具体分工,实时跟进推动,确保落实到位。各地、各部门要严格落实信息发布、政策解读和政务舆情回应主体责任,规范执行政府信息公开各项制度,进一步加强对本地区、本系统政务公开工作指导,确保各项工作平稳有序。各级行政机关贯彻落实工作要点的主要情况要纳入政府信息公开工作年度报告予以公开,省政府办公厅将加强监督考核,将落实情况作为重要内容纳入政务公开工作考评。
广东省人民政府办公厅
2022年5月20日













粤公网安备44182602000002号